能发首页
关于我们
公司简介
资质荣誉
企业文化
发展历程
新闻资讯
公司新闻
行业资讯
信息公示
项目案例
工商业电站项目
地面电站项目
户用电站项目
人才招聘
联系我们
下载中心
能发首页
关于我们
新闻资讯
项目案例
人才招聘
联系我们
下载中心
新闻资讯
News and Information
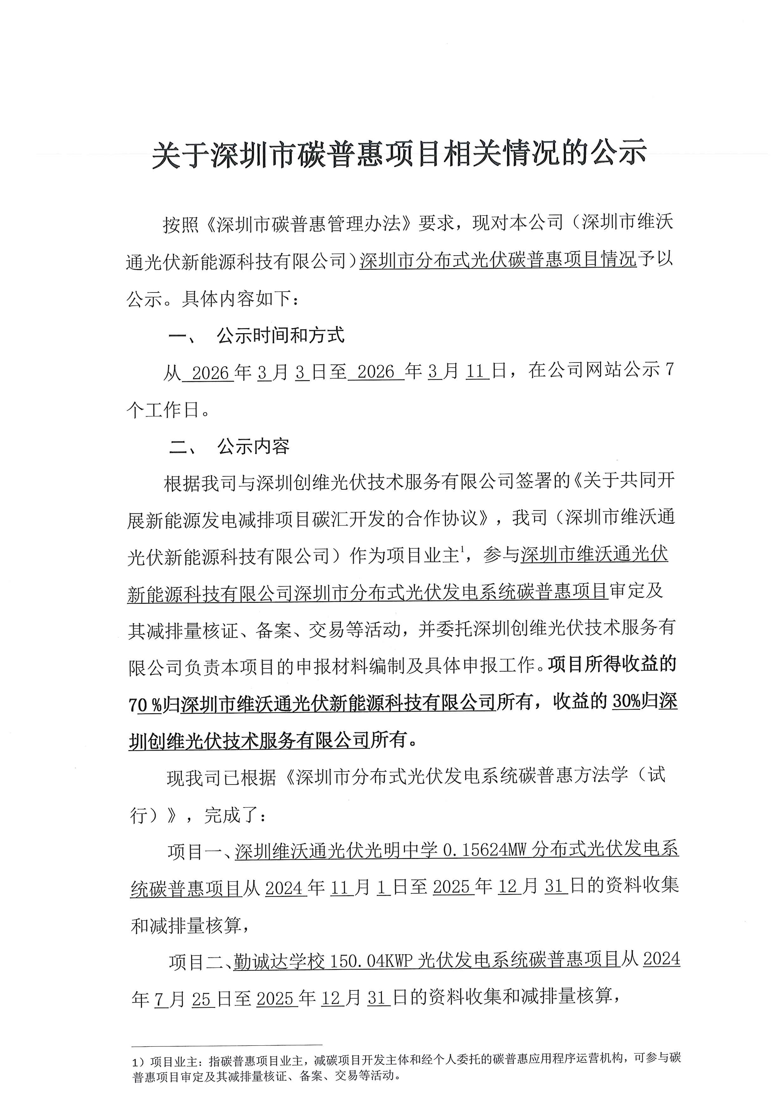
关于深圳市碳普惠项目相关情况的公示
作者:admin 发布时间:2026-03-03
全文链接
上一页:没有了哦
下一页:没有了哦
新闻资讯
公司新闻
行业资讯
信息公示
热门资讯
关于深圳市碳普惠项目相关情况的公示
2026-03-03
能发首页
关于我们
新闻资讯
项目案例
人才招聘
联系我们
下载中心
地址:
深圳市光明区凤凰街道凤凰广场2栋2003
客服热线:
0755-23696609
客服邮箱:
shenzhennengfa@sznengfa.com
版权所有◎2024 - 2027 深圳能发新能源科技有限公司
粤ICP备2024357414号-1